22.04.2026
В 2025–2026 годах опубликованы ключевые педиатрические руководства: AAP по нарушению набора веса, IDSA/PIDS по пневмонии с эмпиемой, ADA по диабету у детей, ESAIC/ESPA по нейромышечной блокаде, KDIGO по нефротическому синдрому, ESPGHAN/NASPGHAN по функциональной абдоминальной боли, а также значимые исследования по RSV-профилактике, GLP-1 агонистам, рискам медицинской визуализации и обновления SPIRIT. Разбираем главные изменения и выводы для практики.
AAP: Clinical Practice Guideline for Diagnosis and Management of Faltering Weight (2026) — первое полноценное клиническое руководство Американской академии педиатрии, переопределяющее стигматизирующий диагноз «задержка физического развития» (failure to thrive) у детей, чей рост и вес не соответствуют пятому процентилю. Новый документ предлагает заменить термин на «faltering weight» (нарушение прибавки массы тела или замедление набора массы тела), перейти от процентилей к z-score-критериям, стандартизировать диагностические пороги и дает единый алгоритм обследования, нутритивной поддержки и направления к специалистам.
IDSA/PIDS 2026 Guidelines for the Management of Community-Acquired Pneumonia (CAP) in Infants and Children Older Than 3 Months of Age — обновление руководства Американского общества инфекционных болезней и Общества детских инфекционных болезней «Ведение внебольничной пневмонии у младенцев и детей старше 3 месяцев» от 2011 года, а конкретно его части, посвященной пневмонии, осложненной парапневмоническим выпотом и эмпиемой плевры. При малом неосложненном выпоте предлагается наблюдение вместо дренирования; при умеренном плевральном выпоте в сочетании с респираторным дистрессом, большом выпоте, гнойном выпоте — дренирование. По показаниям — дренаж плевральной полости с последующим внутриплевральным введением фибринолитиков вместо торакоскопической санации плевральной полости (VATS), поскольку исходы в целом одинаковые, а дренаж менее инвазивен, реже требует общей анестезии. Однако VATS по-прежнему рекомендуется при выраженных локальных изменениях и рефрактерном течении выпота. Не рекомендуется комбинированное введение тканевого активатора плазминогена (tPA) и дорназы-альфа (DNase), только tPA. Исследования показали, что при добавлении DNase не сокращается длительность госпитализации, не уменьшается потребность в дополнительных вмешательствах, нет преимуществ по исходам.
ADA: Children and Adolescents, Standards of Care in Diabetes 2026 — руководство Американской диабетической ассоциации охватывает все аспекты ведения СД 1 и 2 типов у детей: от диагностики и целей гликемии до технологий, осложнений и перехода во взрослую группу. Устройства непрерывного мониторинга глюкозы (НМГ) и помпы теперь могут быть рекомендованы с момента постановки диагноза (усиление тренда на более раннее внедрение технологической поддержки); есть заметный сдвиг ведения диабета в сторону персонализации, то есть уход от жестких алгоритмов к индивидуальной модели (учитывая возраст, семью, психосоциальные факторы + регулярные скрининги на депрессию, тревогу); акцентировано, что СД 2 типа у детей протекает агрессивнее, чем у взрослых, быстрее развиваются осложнения, поэтому нужно раньше начинать лечение и активнее контролировать риски осложнений (добавлены или усилены рекомендации по МАЖБП, СОАС, СПКЯ, нейропатии, нефропатии, ретинопатии).
ESAIC/ESPA: Neuromuscular Block in Anaesthetised Children 2026 — руководство (pediatric-specific guideline) Европейского общества анестезиологии и интенсивной терапии и Европейского общества детской анестезиологии по нервно-мышечной блокаде у детей при общей анестезии (ранее специальных руководств по миорелаксантам у детей не выпускалось).
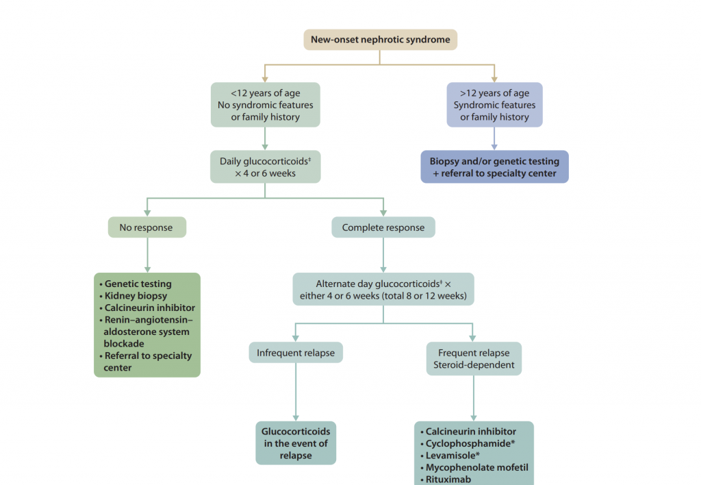
KDIGO: Clinical Practice Guideline for the Management of Nephrotic Syndrome in Children 2025 — фокусное обновление соответствующей главы по гломерулярным заболеваниям руководства KDIGO Glomerular Diseases 2021 (организация Kidney Disease: Improving Global Outcomes). В обновлении уточнены определения нефротического синдрома и рецидива, добавлен алгоритм, поясняющий, когда делать биопсию и/или генетическое тестирование, конкретизирован выбор иммуносупрессии при steroid-sensitive NS (cтероид-чувствительном нефротическом синдроме), steroid-dependent NS (стероид-зависимом нефротическом синдроме), steroid-resistant NS (cтероид-резистентном нефротическом синдроме), отсроченном ответе на терапию.
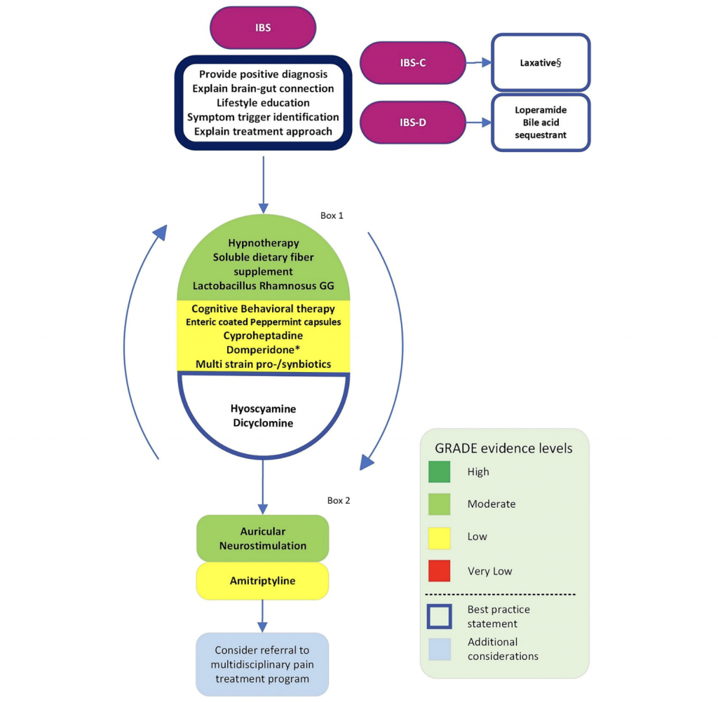
ESPGHAN/NASPGHAN guidelines for treatment of irritable bowel syndrome and functional abdominal pain‐not otherwise specified in children aged 4–18 years — первое совместное руководство Европейского общества детской гастроэнтерологии, гепатологии и питания и Североамериканского общества детской гастроэнтерологии, гепатологии и питания по лечению хронической боли в животе. Разработано на основе 86 РКИ и согласно Римским критериям IV, обсуждаются различные типы расстройств взаимодействия кишечник-мозг (disorders of gut-brain interaction) — синдром раздраженного кишечника, функциональная абдоминальная боль, функциональная диспепсия и др. Главный вывод — наиболее сильную доказательную базу имеет психотерапия, направленная на ось «кишечник — мозг» (gut-brain psychotherapies): прежде всего, гипнотерапия, КПТ и методы релаксации. А многие рутинно применяемые препараты имеют слабую «педиатрическую» доказательную базу или не имеют ее вовсе.
Наиболее значимые исследования за год
Clesrovimab for Prevention of RSV Disease in Healthy Infants — исследование показало эффективность моноклонального антитела клесровимаба для защиты здоровых доношенных младенцев при наибольшей (сезонной) распространенности респираторно-синцитиального вируса. Если раньше борьба с RSV была преимущественно реактивной, то сейчас на первый план выходит проактивная стратегия (прививаем до начала сезона распространения вируса).
Efficacy and Safety of GLP-1 RAs in Children and Adolescents With Obesity or Type 2 Diabetes: A Systematic Review and Meta-Analysis — исследование (систематический обзор и метаанализ), подтвердившее эффективность и безопасность агонистов рецепторов GLP-1 у детей и подростков с ожирением или СД 2 типа.
Medical Imaging and Pediatric and Adolescent Hematologic Cancer Risk — одно из самых обсуждаемых исследований года «Медицинская визуализация и риск развития гематологических онкологических заболеваний у детей и подростков» (когорта 3,7 млн детей). Авторы показали, что с увеличением накопленной дозы облучения (в основном высокодозная КТ) риск возрастает, хотя абсолютный риск остается низким. Работа в очередной раз подсвечивает ключевой принцип современной педиатрии: каждое диагностическое исследование должно быть обосновано. На практике: более строгий отбор пациентов для КТ, приоритет УЗИ и МРТ там, где они могут ответить на клинический вопрос, контроль доз и частоты повторных исследований.
SPIRIT 2025 Statement. Updated Guideline for Protocols of Randomized Trials — обновленные рекомендации по качеству рандомизированных исследований (стандарты CONSORT и SPIRIT). Особенно важны для педиатрии, где выборки в исследованиях и перенос «взрослых» данных часто ограничены, этические требования выше, воспроизводимость невысокая.
